Procedura postępowania w przypadku sytuacji konfliktowych powodowanych przez dzikie zwierzęta chronione

Procedura postępowania - strona 1

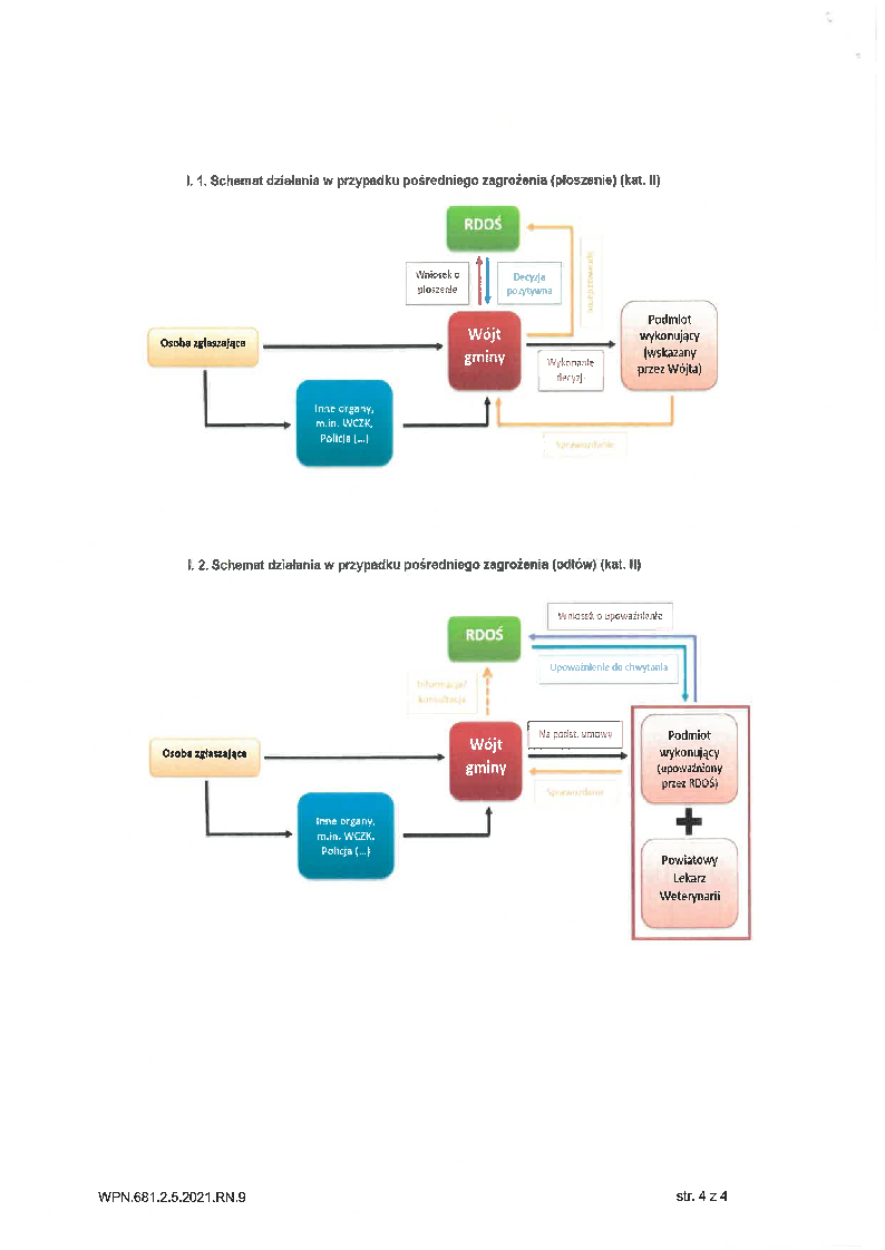
Procedura postępowania - strona 2

12 marca 2021